넳
넲
끠
搜索
文章
ꀁ
文章
医院首页
医院概况
信息公开
科室导航
新闻动态
专家风采
病友服务
医疗管理
护理园地
科研教学
党建工作
医院文化
健康科普
医院介绍
医院领导
医院荣誉
机构及人员识别
政策法规
价格
环境导引
诊疗服务
行风建设
科普健教
便民服务
信息公开目录
信息公开制度
信息公开指南
重点专科 —
特色专科 —
临床科室 —
医技科室 —
放射科
检验科
电生理科
超声影像科
健康管理科
腰间盘突出症专科
中医科
五官科
重症医学科
康复医学科
神经内科
心血管内科
普外科
骨科•神经外科
消化内科
内分泌科
老年医学科
血液净化科
呼吸内科
妇产科
儿科
肿瘤科
胸泌外科
麻醉科
皮肤性病专科
急诊科
焦点新闻
最新公告
视频点播
媒体聚焦
人物专访
预约挂号
坐诊时间
来院路线
院内导航
咨询电话
医务部介绍
医疗质量安全
护理概况
护理动态
护理文苑
护理小常识
科研资讯
下载专区
党建工作
团工作
纪检监察
院徽、院训
医院精神、服务理念
医院图片
病友飞鸿
员工文苑
当前位置:
首页标题
ꅀ
新闻动态
ꅀ
最新公告
ꅀ
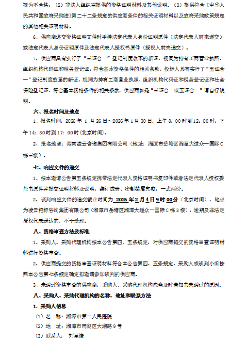
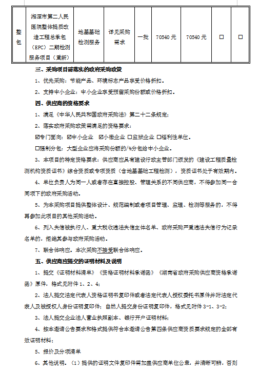
湘潭市第二人民医院整体提质改造工程总承包(EPC)二期检测服务项目(重新)竞争性谈判邀请公告
湘潭市第二人民医院整体提质改造工程总承包(EPC)二期检测服务项目(重新)竞争性谈判邀请公告
ꅃ
前一个:
无
ꅀ
后一个:
无
创建时间:
2026-01-26
14:32
넶
浏览量:
0
新闻动态
焦点新闻
最新公告
视频点播
媒体聚焦
人物专访
本网站由阿里云提供云计算及安全服务
本网站支持
IPv6
本网站由阿里云提供云计算及安全服务
本网站支持
IPv6
本网站由阿里云提供云计算及安全服务
本网站支持
IPv6
本网站由阿里云提供云计算及安全服务
本网站支持
IPv6